《FGO》战士女王的试炼打法攻略-FGO万圣节·复活归来战士女王的试炼怎么打
时间:2024-04-08
小编:2D2D手游网
阅读:
2D2D手游网小编为提供“FGO万圣节·复活归来战士女王的试炼怎么打”等相关内容,《FGO》战士女王的试炼打法攻略是许多网友想要了解的,接下来我们一起看看吧!《Fate/Grand Order》是TYPE-MOON发行的角色扮演类手机游戏,为Fate系列的续作,简称为《FGO》,FGO在近期更新后开启了万圣节复活归来活动,那么本次2022年万圣节的高难关卡该怎么打呢?下面小编给大家带来了FGO万圣节·复活归来战士女王的试炼打法攻略,一起来看看吧。

《FGO》战士女王的试炼打法攻略:
1.关卡介绍
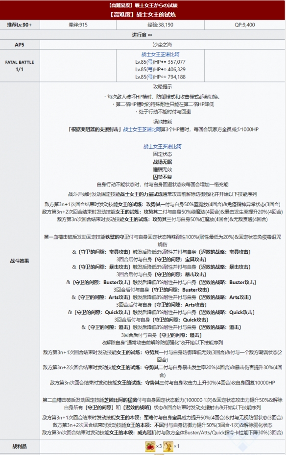
通关凶兆&通关终局特异点后2021年10月27日17点开放开放
本次高难敌人为3血条的芝诺比阿(357077/406329/794188)。
固定效果处于行动不能时赋予回避,并且每回合增加一格充能。
第一管血效果(击破后解除):普攻前解除防御强化状态,并且每回合结束时赋予自身各种效果,①蓝魔放+免疫精神异常,②绿魔放+暴击率提升,③红魔放+无敌贯通,效果基本都是4T。
第一管血击破后改为防守效果,获得100%耐性,免疫毒·诅咒·灼伤。耐性可通过宝具、各色卡、EX攻击和暴击解除,解除3回合之后再次赋予。第二管血每回合结束时赋予自身效果:①防御降低无效+赋予敌方嘲讽2T,②提升暴击率+爆伤,③提升攻击时+回复10000HP。
第二管血击破后改为攻击效果,赋予10万HP战续1次,攻击力提升,解除上面的耐性效果。第三管血每回合赋予自身效果:①宝威提升+无视防御,②防御力提升+弱化解除,③降低敌方全体任意指令卡性能。

2.打法推荐
本关的难点在于第二面的耐性比较高,所以想要快速爆破比较困难。一般情况下是快速爆破第一管血,解除掉芝诺比阿的普攻前强解效果,从第二管血开始,就可以慢慢打了,不过因为本次活动有3张倍卡礼装,所以本身也不会特别慢,第二管血尽可能多用不同色卡连携来削减耐性。
①队伍推荐使用梅林+C呆,再搭配克制的单体输出,加上连发性能比较好的蓝卡克制单体,例如妖兰、长尾景虎、大公之类的,中间可以稍微保证一下生存等耐性解得差不多再爆发一下。
②尝试爆破的话可以使用有特攻的摩根/布姐,搭配能赋予人特攻的杀狐体系,不过第二管血会比较看脸。
③卑弥呼之类的长线体系也是可以稳定通关,不过卑弥呼第一面吃发牌,最好还是先用一个单体爆破之后再用卑梅呆体系开始苟。摩根这次有特攻,而且有OC提升效果能增加呆毛的对肃正防御次数,也是可以打长线的。
倍卡礼装根据自身使用的体系选择给主输出带,类似卑梅呆的长线体系,辅助也可以带倍卡帮忙输出。
由于梵高宝具带有眩晕,而倍卡礼装没有贯通或必中效果,所以梵梅呆体系可能不太适合本次关卡。

以上就是2d2d小编整理带来的《FGO》战士女王的试炼打法攻略,更多相关游戏攻略,请点击关注2d2d手游网!
-
《奥比岛》雾月留影攻略大全-奥比岛雾月留影攻略大全图文2D2D手游网小编为提供“奥比岛雾月留影攻略大全图文”等相关内容,《奥比岛》雾月留影攻略大全是许多网友想要了解的,接下来我们一起看看吧!雾月留影是奥比岛游戏中最新的一个找时间:2024-10-17 -
片多多黑科技-片多多黑科技无遮挡免费版v6.8片多多黑科技是专为喜欢看剧的用户们打造的一款能够随时在线观看到最新最全的影视资源的软件,片多多黑科技所有的影片资源都是可以免费下载到手机上随时进行观看的,各种最新热时间:2024-10-17 -
《王者荣耀》11月16日每日一题答案分享2023-王者荣耀11月16日每日一题答案是什么2D2D手游网小编为提供“王者荣耀11月16日每日一题答案是什么”等相关内容,《王者荣耀》11月16日每日一题答案分享2023是许多网友想要了解的,接下来我们一起看看吧!王者荣耀游戏时间:2024-10-17 -
94色域tn屏幕-94色域tn屏幕私密版v5.4.894色域tn屏幕资源丰富齐全,94色域tn屏幕用户们喜欢什么类型的都可以来这里看,同时的影视剧资源都采用1280p的超高清画质播放,视觉效果非常棒,为用户们带来全新的视觉盛宴。软件时间:2024-10-17 -
《剑与远征》荣恩佳肴活动介绍一览-剑与远征荣恩佳肴活动怎么样2D2D手游网小编为提供“剑与远征荣恩佳肴活动怎么样”等相关内容,《剑与远征》荣恩佳肴活动介绍一览是许多网友想要了解的,接下来我们一起看看吧!剑与远征这款游戏讲述了一个充时间:2024-10-17
热门阅读
-
欧亚尺码专线与欧洲B1B1:差异、优劣与未来发展
阅读:544068
-
国产最好的a级suv88814-国产最好的a级suv88814超清中文版免费版
阅读:359559
-
中韩乱幕日产无线码一区-中韩乱幕日产无线码一区破解版v7.8.9
阅读:235437
-
四叶草m码和欧洲码的区别18:时尚服装的尺码区别介绍
阅读:181042
-
精产品自偷自偷综合入口-精产品自偷自偷综合入口v5.2有效版
阅读:113294










